In den letzten Jahren waren die Finanzteams gezwungen, mit weniger Mitteln mehr zu leisten. Auch wenn die Zahl der Kündigungen im Vergleich zum Höchststand vor 3-4 Jahren zurückgegangen ist, geben immer noch rund 43 % der Unternehmen an, von Fachkräftemangel im Finanzbereich betroffen zu sein.
Hierfür wurden fünf Hauptgründe identifiziert:
- Ruhestand und hohe Fluktuation: In den letzten Jahren haben in den USA 300.000 Buchhalter und Wirtschaftsprüfer, darunter eine beträchtliche Anzahl erfahrener Fachkräfte, ihre Arbeitsplätze verlassen – nicht nur diejenigen, die kurz vor dem Ruhestand stehen.
- Schwindender Nachwuchs: Die Zahl der qualifizierten Personen, die in diesem Bereich tätig sind, ist deutlich zurückgegangen.
- Unterschätzung der Arbeitsrealität: Viele Studenten unterschätzen die anspruchsvolle Natur von Karrieren im Finanzwesen, einschließlich langer Arbeitszeiten und Burnout, was sie davon abhalten kann, diesen Beruf zu ergreifen.
- Sich wandelnde Qualifikationsanforderungen: Die zunehmende Komplexität der Aufgaben, bedingt durch Technologien wie KI, erfordert neue Fähigkeiten, über die die heutigen Fachkräfte möglicherweise nicht verfügen, und die jüngere Generation ist auf diese Veränderungen noch nicht vollständig vorbereitet.
„…der Fachkräftemangel hält an und der Bedarf an qualifizierten Fachkräften wächst weiter.“
-Sander van't Noordende, CEO des weltweit größten Talentunternehmens Randstad
Fokus auf Finanzen
Dies hat sich insbesondere im Finanzbereich bemerkbar gemacht. Angesichts zahlreicher Herausforderungen – von zunehmenden Zahlungsverzügen über steigende Inflation bis hin zu geopolitischen Schwierigkeiten – stand die Debitorenbuchhaltung unter enormem Druck.
Eine aktuelle Studie ergab, dass 77 % der Finanzverantwortlichen angaben, in KI und Automatisierung investiert zu haben, um die Bedenken der Mitarbeitenden bezüglich des Forderungsmanagementprozesses auszuräumen. In der gleichen Studie gaben 55 % an, dass die Automatisierung von Arbeitsabläufen in der Finanzabteilung für ihr Unternehmen höchste Priorität hat.
Der B2B-Bereich hat die Automatisierung nur zögerlich angenommen, doch die unbestreitbaren Vorteile, die sich aus dem Einsatz von Technologie ergeben, um „mit weniger Aufwand mehr zu erreichen“, machen es den AR-Teams schwer, dies noch viel länger hinauszuzögern.
Die Optimierung des gesamten Prozesses des Forderungsmanagements ist der Schlüssel dazu. In diesem Artikel konzentrieren wir uns jedoch auf die Zahlungszuordnung. Denn wenn Sie das nicht machen, ist das Geld, das Ihre Kunden Ihnen zahlen, praktisch wertlos.
Der KI-Vorteil bei der Bargeldanwendung
Die Zahlungszuordnung ist der letzte Schritt im Credit-to-Cash-Prozess, bei dem eine Zahlung auf den ausstehenden Saldo eines Kunden verrechnet wird. Laut Dun & Bradstreet kann es sich dabei um einen der manuellsten, zeitaufwändigsten und fehleranfälligsten Prozesse im Forderungsmanagement handeln.
Das macht es prädestiniert für die Automatisierung.
Für Unternehmen, die monatlich eine hohe Anzahl an Rechnungen bearbeiten, ist diese Herausforderung noch größer. Bei den größten Unternehmen gibt es sogar Spezialisten für Zahlungsabwicklung, die ihren gesamten Tag mit nichts anderem verbringen. Dies ist für die meisten Unternehmen nicht möglich, insbesondere angesichts des Fach- und Arbeitskräftemangels sowie der begrenzten Budgets.
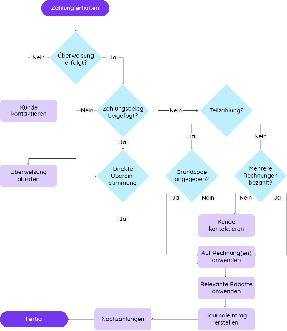
Um zu verstehen, warum dieser Prozess so kompliziert sein kann, betrachten wir zunächst den Standard-Workflow für die Zahlungszuordnung.

Das sind viele Schritte mit einer großen Anzahl von Variablen!
Es kommt häufig vor, dass Zahlungen eingehen, obwohl die entsprechenden Kundendaten fehlen oder in manchen Fällen gar keine Kundeninformationen vorliegen. Wenn es soweit ist, muss Ihr Team die Kundendatensätze durchforsten, in der Hoffnung, die Zahlung dem entsprechenden Konto zuordnen zu können.
Anstatt Arbeitskräfte und viel Zeit für die Erledigung der Aufgabe aufzuwenden, beschleunigt künstliche Intelligenz den Prozess. Die Software nutzt maschinelles Lernen, um die Zahlung und vergangene Kundentransaktionen zu analysieren und eine Empfehlung für das dazugehörige Konto abzugeben.
Eine weitere Möglichkeit, wie KI den Zahlungseingangsprozess verbessert, ist die Extraktion von Überweisungsbelegen. Kunden übermitteln Überweisungsdaten auf unterschiedliche Weise, beispielsweise als PDF, im Text einer E-Mail oder per elektronischem Datenaustausch. Die AR-Teams müssen in der Lage sein, schnell die wichtigsten Informationen aus der Datei zu extrahieren, um den Vorgang abzuschließen.
Dies kann sich als kompliziert erweisen, wenn die Datei fehlende Zeichen enthält oder wenn die gescannten Bilder von den Papierdokumenten unscharf sind. Ein AR-Tool zur Überweisungsavis-Extraktion nutzt die optische Zeichenerkennung, um das Dokument zu scannen und die relevanten Informationen zu erfassen.
Bei der optischen Zeichenerkennung wird ein Bild, das einen getippten, handgeschriebenen oder gedruckten Text enthält, elektronisch oder mechanisch in maschinenlesbaren Text umgewandelt. Dies kann von einem gescannten Dokument, einem Foto eines Dokuments, einem Szenenfoto oder von einem über ein Bild gelegten Untertiteltext erfolgen.
Im einfachsten Fall werden Vorlagen mit Schriftart- und Textbildmustern gespeichert. Beim Empfang eines Dokuments vergleicht ein Algorithmus den Text im Bild mit den in den Vorlagen gespeicherten Texten. Sobald eine Übereinstimmung gefunden wurde, wird die Figur digital nachgebildet. Da maschinelles Lernen zum Einsatz kommt, speichert die Software neue Bilder und integriert sie in zukünftige Operationen, wodurch sie im Wesentlichen mit jeder Verwendung neue Zeichen "lernt".
Mithilfe von KI-Funktionen lassen sich Probleme mit unvollständigen oder geteilten Zahlungen lösen, die den Zahlungsabwicklungsprozess häufig beeinträchtigen. Die häufigste Ursache für diese Vorfälle sind Rechnungsstreitigkeiten. Normalerweise muss sich ein Teammitglied um die Prüfung einer Kundenreklamation gegen eine Rechnung kümmern und viel Zeit für die Kommunikation mit dem Kunden aufwenden, um eine Lösung zu finden.
Mithilfe eines KI-Assistenten werden digital eingereichte Kundenreklamationen von der Software gescannt und nach Schweregrad kategorisiert. Erkennt die Software ein einfaches Problem, beispielsweise die Behauptung eines Kunden, nie eine Rechnung erhalten zu haben, sendet sie ihm das Dokument automatisch zu. Bei komplexeren Problemen leitet es die Anfrage an das zuständige Teammitglied weiter, damit eine schnelle Lösung gewährleistet ist. Diese Funktionen verkürzen die Zeit, die zur Beilegung von Rechnungsstreitigkeiten erforderlich ist, und ermöglichen so eine schnellere Bezahlung.
Intelligenter und schneller arbeiten
Mithilfe von Tools wie der optischen Zeichenerkennung und dem maschinellen Lernen können AR-Teams ihre Aufgaben im Bereich der Zahlungsabwicklung nun effizienter als je zuvor erledigen. Während die Vorteile für den Cashflow offensichtlich sind, bringen diese Tools auch andere wertvolle Ergebnisse mit sich. Mit einem kleineren Team kann man mehr erreichen, da man die Notwendigkeit vermeidet, die Mitarbeiterzahl zu erhöhen, wenn Fachkräfte knapp und die Budgets begrenzt sind.
Diese Tools helfen den Teams in der Debitorenbuchhaltung nicht nur, schneller zu arbeiten, sondern ermöglichen ihnen auch ein strategischeres Vorgehen. Anstatt unzählige Stunden mit Routineaufgaben wie der Dateneingabe zu verbringen, können sie sich auf Aktivitäten konzentrieren, die zur Steigerung des Cashflows beitragen, wie beispielsweise die proaktive Kontaktaufnahme mit risikoreichen Konten, um Zahlungsverzug zu vermeiden.
Diese Strategien und Instrumente werden für Unternehmen, die in Zeiten des Arbeitskräftemangels und der anhaltenden wirtschaftlichen Abschwächung erfolgreich sein wollen, von entscheidender Bedeutung sein.