Can rivals get along? Can they become friends? Or maybe even…more than friends?
If we’ve learned anything from HBO’s new hit series Heated Rivalry, the answer is a swooning, “Yes!” In fact, sometimes those rivalries can turn into the most passionate love stories.
On the surface, artificial intelligence (AI) and finance employees might seem like natural rivals. Polls have found that 52% of workers are worried about the impact of AI on the workplace, with 32% believing the technology will reduce their job opportunities.
But look a little closer at how AI impacts the world of finance, and it starts to seem a lot less like a rivalry and more like a match made in heaven.
Why Finance Reps Fall in Love with AI
What’s attractive to a finance representative?
What if someone or something could help them cut down on tedious work? That would turn their heads, right?
Think about data entry. Office workers spend an unreasonable amount of time on it.
The typical office worker loses roughly 91 business days each year on administrative and low-impact tasks such as data entry.
That’s a lot of wasted time that could be better spent on higher-value tasks that not only help your bottom line but provide higher job satisfaction.
With AI, instead of typing data into an ERP system, crucial details, such as vendor name, date, invoice number, line-item descriptions, and amounts, are extracted from incoming invoices in seconds. With machine learning, the technology also learns tasks like coding patterns, which drastically cuts down on the time spent on manual work. In fact, with AI-assisted automation, your AP team will gain:
- 9x faster processing
- 99% touchless invoicing
- An 83% reduction in manual data entry
Good-looking numbers like that are sure to attract your finance team's attention and get them interested. And there’s just as much to drool over on the accounts receivable side of things.
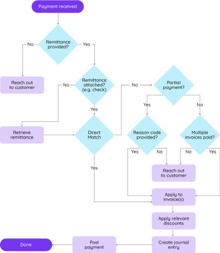
Think about the standard cash application process. It looks a little something like this:

That’s a whole lot of work, and it doesn’t even factor in situations like a customer sending in payments with missing information. They might even be stuck with payments sent in without ANY customer data included at all. When it happens, AR reps are stuck combing through customer records, hoping to match the payment to the appropriate account. Who has time for all that nonsense?
With the help of AI, it’s no longer an issue. Machine learning analyzes the payment and past customer transactions before quickly making a recommendation about the account with which it’s most likely associated.
It doesn’t stop there.
AI features help your team solve short or split payments, a common problem in the cash application process. Disputes are one of the main reasons for these instances. They force your team to spend time researching the problem, communicating with the customer, and coming up with a resolution.
Over a quarter of AR teams report spending as much as half of their time resolving disputes
AI cuts out the tedious work. When a dispute is submitted, it’s scanned and categorized according to severity. If the problem doesn’t require human intervention, it takes immediate action. For instance, if a customer claims they didn’t receive an invoice, it automatically sends them the document.
If the software can’t handle the solution on its own, it directs the dispute to the appropriate team member for resolution. That leads to faster payments, happier customers, and AR reps who aren’t stretched thin with busy work.
Like disputes, AI can also make expense management easier and faster. Rather than the typical slog of digging through piles of receipts, searching item by item to make sure there are no out-of-policy claims, the system scans receipts using optical character recognition (OCR) to extract data like dates and amounts. It then uses AI to check for duplicates, anomalies, or out-of-policy claims in real-time, identifying patterns that might indicate fraud, such as consistent, under-threshold cash expenses, or rule-breaking behavior.
The Perfect Couple
Finance reps might be wary of AI at first, concerned that it’s there to replace them or minimize their role in the company. But a closer look shows us exactly why these seeming rivals were really meant for each other. Far from minimizing the importance of your team, AI can elevate their position, clearing busywork from their plate and allowing them to focus on high-value activities that benefit the company's strategic goals.
The story of AI and finance isn’t one of rivalry. It’s a love story.
To discover more about why AI and finance are the perfect pair, check out our eBook: The AI Advantage: Transforming Finance Automation.